Ò»¡¢½¨ÉèÏîÄ¿»ù±¾ÇéÐÎ
ÏîÄ¿Ãû³Æ£ºÄê²ú6000¶Ö¸ßµÈ¹¦Ð§ÐÔÔ˶¯ÃæÁϽ¨ÉèÏîÄ¿
½¨É赥λ£ºÕã½ÀûÀ´¹ú¼ÊÕëÖ¯¿Æ¼¼ÓÐÏÞ¹«Ë¾
½¨ÉèËùÔÚ£º·ïÃù½ÖµÀ³ç¸£´óµÀ2269ºÅ
½¨ÉèÐÔ×Ó£º¸Ä½¨
½¨Éè¹æÄ£¼°ÄÚÈÝ£º±¾ÏîÄ¿×ÜͶ×Ê4500ÍòÔª£¬ÐÂÔöÖÐζ¨ÐÍ»ú3̨£¨¶¨ÐÍζÈ150-190¡æ£©¡¢Êª·¨Ë¢ÈÞ»ú2̨¡¢Æ½·ù³ýÓÍ»ú4̨¡¢Ë¢ÈÞ»ú1̨¡¢¼¤¹âïÔ¿Ì»ú1̨¡¢Ë®Ï´ËõÈÞ»ú2̨¡¢Ä¥»¨»ú1̨¡¢Óͽº¸´ºÏ»ú2̨¡¢ÈÈÈÛ½º¸´ºÏ»ú2̨¡¢¶¨ÐÍ·ÏÆøÖÎÀíÉèÊ©2Ìס¢²¼´ü³ý³¾×°±¸1Ìס¢±äѹÆ÷1̨¡¢ÎÛË®´¦Öóͷ£ÉèÊ©£¨À©ÈÝˢУ©1Ìס¢ÖÐË®»ØÓÃÉèÊ©£¨À©ÈÝˢУ©1Ì×µÈ×°±¸¡£Í¬Ê±Ê¹Óó§ÇøÏÖÓÐ1Ì×ѹ½º¸´ºÏ·ÏÆø´¦Öóͷ£×°Öᣴï²úÇéÐÎÏÂÐγÉÄêÐÂÔö6000¶Ö¸ßµÈ¹¦Ð§ÐÔÔ˶¯ÃæÁϵÄÉú²úÄÜÁ¦¡£¸ÃÏîÄ¿½öÏÞÓÃÓÚ¹«Ë¾×ÔÉí²úÆ·ÅäÌ×£¬²î³ØÍâ¼Ó¹¤¡£
¶þ¡¢ÇéÐÎÓ°ÏìÆÀ¼Û¹æÄ£ÄÚÖ÷ÒªÇéÐÎÃô¸ÐÄ¿µÄÂþÑÜÇéÐÎ
(1)µØ±íË®ÇéÐΣº±£»¤ÖÜΧÄÚºÓË®ÌåË®ÖÊ£¬Ö÷ҪΪÏîĿаåÇŸۺÍÁé°²¸Û£¬±£»¤¼¶±ðΪ¡¶µØ±íË®ÇéÐÎÖÊÁ¿±ê×¼¡·(GB3838-2002)ÖеĢóÀà¡£
(2)µØÏÂË®ÇéÐΣº±£»¤Ä¿µÄΪËùÔÚµØ20km2¹æÄ£ÄÚµØÏÂË®£¬±£»¤¼¶±ðΪ¡¶µØÏÂË®ÖÊÁ¿±ê×¼¡·£¨GB/14848-2017£©ÖеĢóÀà¡£
(3)ÇéÐÎ¿ÕÆø£ºÏîÄ¿2.5km¹æÄ£ÄÚµÄסÃñµÈÇéÐα£»¤Ä¿µÄ£¬±£»¤¼¶±ðΪ¡¶ÇéÐÎ¿ÕÆøÖÊÁ¿±ê×¼¡·(GB3095-2012)¶þ¼¶±ê×¼ÒªÇó¡£
(4)ÉùÇéÐΣºÆóÒµ³§½çÖÜΧ200Ã×¹æÄ£µÄÉùÇéÐα£»¤Ä¿µÄÒÔ¼°ÇøÓòÉùÇéÐΣ¬±£»¤Ä¿µÄ±£»¤¼¶±ðΪ¡¶ÉùÇéÐÎÖÊÁ¿±ê×¼¡·(GB3096-2008)ÖеÄ2Àà¡£
(5)ÍÁÈÀÇéÐα£»¤Ä¿µÄ£º±£»¤ÏîÄ¿³¡½çÖÜΧ200Ã×¹æÄ£ÄÚµÄÍÁÈÀÇéÐΣ¬ÆäÖн¨ÉèÓõر£»¤¼¶±ðΪ¡¶ÍÁÈÀÇéÐÎÖÊÁ¿ ½¨ÉèÓõØÍÁÈÀÎÛȾΣº¦¹Ü¿Ø±ê×¼£¨ÊÔÐУ©¡·£¨GB36600-2018£©ÖеĵÚÒ»À༰µÚ¶þÀàÓõØÉ¸Ñ¡ÖµÒªÇó¡£
(6)Éú̬ÇéÐΣº±£»¤ÏîÄ¿ËùÔÚÇøÓòÖ²±»¡¢ÍÁÈÀ¡¢Ë®±£µÈÉú̬ÇéÐΡ£
Èý¡¢Ö÷ÒªÇéÐÎÓ°ÏìÕ¹ÍûÇéÐÎ
1¡¢´óÆøÇéÐÎÓ°ÏìÆÊÎö
±¾ÏîÄ¿·ÏÆøÖ÷ҪΪ¶¨ÐÍ·ÏÆø¡¢×ÔÈ»ÆøÈ¼ÉÕ·ÏÆø¡¢Ë¢ÈÞ¡¢Ä¥»¨¡¢¼¤¹âïÔ¿Ì·ÏÆø¡¢¸´ºÏ·ÏÆøºÍÎÛˮվ¶ñ³ô·ÏÆø¡£Ö÷Òª·ÏÆøÎÛȾÎïΪVOCs¡¢¿ÅÁ£Îï¡¢SO2¡¢NOx¡¢°±¡¢Áò»¯Çâ¡£
¾Âäʵ±¾»·ÆÀÌá³öµÄÏìÓ¦·ÏÆøÍøÂçÖÎÀí²½·¥ºó£¬±¾ÏîÄ¿·ÏÆøÎÛȾÎï¾ùÄÜʵÏÖ´ï±êÅÅ·Å£¬ÏîÄ¿·ÏÆø¶ÔÖÜΧ´óÆøÇéÐÎÖÊÁ¿Ó°Ïì½ÏС¡£·ÇÕý³£ÇéÐÎÏ£¬ÏîÄ¿·ÏÆøÎÛȾÎïŨ¶ÈÓÐËùÔöÌí£¬µ«¸÷Õ¹ÍûµãŨ¶È¾ùδÁè¼ÝÇéÐÎÖÊÁ¿±ê×¼¡£ÒªÇóÆóҵȷ±£¸÷Ïî»·±£ÉèÊ©µÄÕý³£ÔËÐУ¬Ö»¹ÜïÔÌ»ò×èÖ¹·ÇÕý³£¹¤¿öµÄ±¬·¢£¬¾ÍÄÜÓÐÓÃïÔÌ·ÏÆø¶ÔÖÜΧ´óÆøÇéÐεÄÓ°Ïì¡£
2¡¢Ë®ÇéÐÎÓ°ÏìÆÊÎö
¢ÙµØ±íË®
±¾ÏîÄ¿·ÏË®Ö÷Òª°üÀ¨ÉúÑÄÎÛË®ºÍÉúÑÄÎÛË®£¬ÆäÖÐÉú²ú·ÏË®°üÀ¨Êª·¨Ë¢ÈÞ·ÏË®¡¢³ýÓÍˮϴ·ÏË®¡¢ËõÈÞˮϴ·ÏË®¡¢¶¨Ð͹¦Ð§ÕûÀí·ÏË®¡¢µØÃæ³åÏ´·ÏË®¡¢·ÏÆø´¦Öóͷ£ÏµÍ³·ÏË®ºÍ³õÆÚÓêË®µÈ¡£Éú²ú·ÏË®ºÍÉúÑÄÎÛË®¾³§ÇøÎÛË®´¦Öóͷ£ÏµÍ³ºÍÖÐË®»ØÓÃϵͳ´¦Öóͷ£ºóµÖ´ï¡¶·Ä֯ȾÕû¹¤ÒµË®ÎÛȾÎïÅŷűê×¼¡·(GB4287-2012)±í2»®¶¨µÄ¼ä½ÓÅÅ·ÅÏÞÖµ¡¢GB4287-2012Ð޸ĵ¥ºÍÇéÐα£»¤²¿Í¨¸æ2015ÄêµÚ41ºÅÏà¹ØÒªÇóºóÄÉÈëÎÛË®¹ÜÍø£¬×îÖÕÓÉÍ©ÏçÉêºÍË®ÎñÓÐÏÞ¹«Ë¾´¦Öóͷ£ºó¾Î²Ë®Å޹ܵÀÅÅ·ÅÇ®ÌÁ½¡£Òò´Ë£¬ÆóÒµ·ÏË®¶ÔÖÜΧˮÌåÓ°Ïì½ÏС¡£
¢ÚµØÏÂË®
±¾ÏîĿӪÔËÆÚ¶ÔµØÏÂË®ÇéÐοÉÄÜÔì³ÉÓ°ÏìµÄÎÛȾԴÖ÷ҪΪÎÛË®¹ÜÏß¡¢ÎÛË®´¦Öóͷ£ÉèÊ©¡¢¹ÌÌå·ÏÎïÖü´æ³¡£¬Ö÷ÒªÎÛȾÎïΪ·ÏË®Óë¹ÌÌå·ÏÎï¡£Ö»Òª½¨É赥λÇÐʵÂäʵºÃ±¾ÏîÄ¿µÄ·ÏË®ÍøÂç¡¢ÔËËÍ¡¢´¦Öóͷ£ÒÔ¼°ÖÖÖÖ¹ÌÌå·ÏÎïµÄÖü´æÊÂÇ飬×öºÃÖÖÖÖÉèÊ©¼°µØÃæµÄ·À¸¯¡¢·ÀÉø¡¢·À×ß©²½·¥£¬Ôò±¾ÏîĿӪÔËÆÚ»ù±¾²»»á¶ÔµØÏÂË®ÇéÐα¬·¢´óµÄÓ°Ïì¡£
3¡¢ÉùÇéÐÎÓ°ÏìÆÊÎö
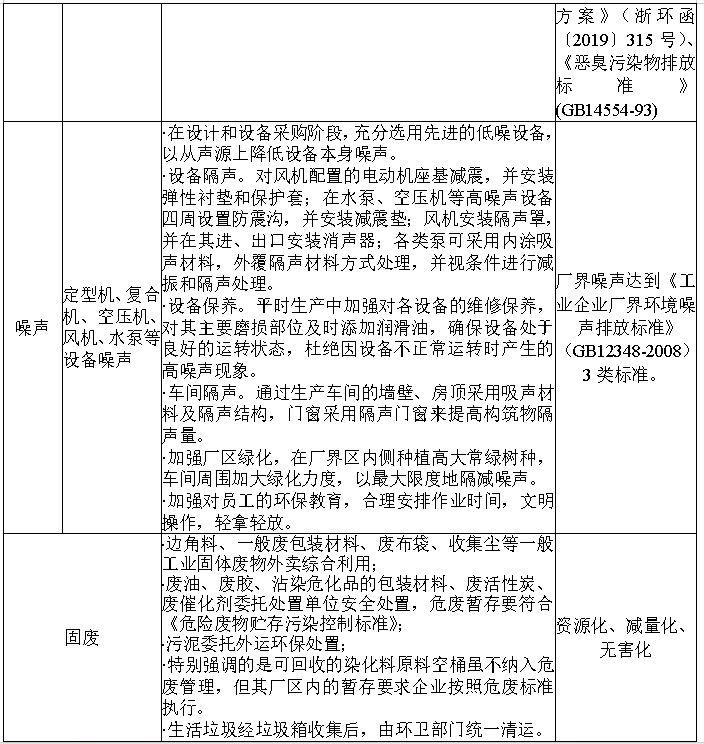
±¾ÏîÄ¿ÔëÉùÔ´Ö÷ÒªÊÇÉú²ú×°±¸µÈÔËÐÐÔëÉù£¬Í¨¹ý½ÓÄɸôÒô¡¢¼õÕñµÈ²½·¥£¬½µµÍÔëÉùÓ°Ïì¡£Õ¹ÍûЧ¹ûÅú×¢£º¸÷³§½çÖçÒ¹¼äÔëÉù¾ùÄִܵ¹¤ÒµÆóÒµ³§½çÇéÐÎÔëÉùÅŷűê×¼¡·(GB12348-2008)ÖеÄ3Àà±ê×¼ÏÞÖµµÄÒªÇó¡£
4¡¢¹ÌÌå·ÏÎï
±¾ÏîÄ¿Éú²úÀú³ÌÖб¬·¢µÄΣÏÕ·ÏÎï½»ÓÉÓÐ×ÊÖʵĵ¥Î»Çå¾²´¦Öóͷ££»Ò»Ñùƽ³£¹Ì·ÏÍâÊÛ×ÛºÏʹÓã¬ÎÛÄàίÍÐÎÞº¦»¯´¦Öóͷ££¬ÔÚΣ·ÏµÄ×ªÒÆÀú³ÌÖÐÑÏ¿áÖ´ÐÐ×ªÒÆÁªµ¥Öƶȡ£ÔÚ´Ë»ù´¡ÉÏ£¬±¾ÏîÄ¿¹ÌÌå·ÏÎï¾ù¿É»ñµÃÍ×ÉÆ´¦Öóͷ££¬¶ÔÖÜΧÇéÐÎÓ°Ïì²»´ó¡£
5¡¢ÍÁÈÀ
Ö»Òª½¨É赥λÇÐʵÂäʵºÃ·ÏË®µÄÍøÂç¡¢ÔËËÍÒÔ¼°ÖÖÖÖ¹ÌÌå·ÏÎïµÄÖü´æÊÂÇ飬×öºÃÖÖÖÖÉèÊ©¼°µØÃæµÄ·À¸¯¡¢·ÀÉø²½·¥£¬ÌØÊâÊǶÔÎÛË®´¦Öóͷ£ÉèÊ©¡¢Éú²ú³µ¼ä¡¢»¯Ñ§Æ·¿ÍÕ»ºÍΣ·Ï¿ÍÕ»µÄµØÃæ·ÀÉøÊÂÇ飬±¾ÏîÄ¿½¨Éè¶ÔÍÁÈÀÇéÐÎÓ°ÏìÊǿɽÓÊܵġ£
ËÄ¡¢Äâ½ÓÄɵÄÖ÷ÒªÇéÐα£»¤²½·¥¼°Ô¤ÆÚЧ¹û
±¾ÏîÄ¿Ö÷Òª½ÓÄɵÄÎÛȾ·ÀÖβ½·¥¼°Ô¤ÆÚЧ¹ûÏê¼û±í2¡£
±í2 ÎÛȾ·ÀÖβ½·¥»ã×ܱí



Îå¡¢ÇéÐÎÓ°ÏìÆÀ¼ÛÆðÔ´½áÂÛ
Õã½ÀûÀ´¹ú¼ÊÕëÖ¯¿Æ¼¼ÓÐÏÞ¹«Ë¾Äê²ú6000¶Ö¸ßµÈ¹¦Ð§ÐÔÔ˶¯ÃæÁϽ¨ÉèÏîÄ¿Ä⽨ÓÚ·ïÃù½ÖµÀ³ç¸£´óµÀ2269ºÅ¡£ÏîÄ¿ÇкϹú¼Ò¼°µØ·½¹¤ÒµÕþ²ß£¬Ñ¡Ö·ÇкÏÍâµØÍÁµØÊ¹ÓÃÍýÏëºÍ¶¼»á×ÜÌåÍýÏ룬ͬʱÇкϡ°ÈýÏßÒ»µ¥¡±ÖÎÀíÒªÇó¡£ÏîÄ¿¾ßÓÐÓÅÒìµÄ¾¼ÃÐ§Òæ¡¢Éç»áÐ§ÒæºÍÇéÐÎÐ§Òæ¡£»·ÆÀÒÔΪ£¬´Ó»·±£½Ç¶ÈÀ´¿´£¬±¾ÏîÄ¿ÊÇ¿ÉÐеġ£
ÓÉÓÚÏîÄ¿×Ô¼ºÔÚÓªÔËÆÚ»á±¬·¢Ò»¶¨µÄÇéÐÎÓ°Ï죬Òò´Ë½¨É赥λӦÑÏ¿áÖ´Ðйú¼ÒµÄÓйػ·±£¹æÔò£¬ÇÐʵÂäʵ±¾±¨¸æÌá³öµÄ¸÷ÏîÎÛȾ·ÀÖβ½·¥ºÍÍâµØÕþ¸®²¿·ÖÌá³öµÄÒªÇó¡¢ÑÏ¿áÖ´Ðл·±£¡°Èýͬʱ¡±£¬Ö»¹ÜïÔÌÏîÄ¿¶ÔÖܱßÇéÐεÄÓ°Ïì¡£
Áù¡¢Õ÷Çó¹«ÖÚÒâ¼ûµÄÄÚÈÝ
Õ÷ÇóÒâ¼ûµÄ¹¤¾ß£ºÏîÄ¿Ä⽨µØÖÜΧ¿ÉÄÜÊܵ½Ó°ÏìµÄСÎÒ˽¼Ò»òµ¥Î»¡£
Õ÷ÇóÒâ¼ûÖ÷ÒªÊÂÏÕ÷Çó¹«ÖÚ¶Ô±¾ÏîÄ¿½¨ÉèºÍÔËÓªºóµÄ»·±£·½ÃæÏà¹ØÊÂÏî¡£¢Ù¶ÔÇøÓòÏÖ×´ÇéÐÎÖÊÁ¿µÄÒâ¼û»ò¿´·¨£»¢Ú¶Ô½¨ÉèÏîÄ¿µÄÒâ¼û¡¢¿´·¨»òÒªÇó£»¢Û¶ÔÆóÒµ»·±£ÐÐΪµÄ¿´·¨£»¢ÜÏ£Íû½ÓÄɵÄÇéÐα£»¤¶Ô²ß²½·¥¡£
Æß¡¢¹«ÖÚÌá³öÒâ¼ûµÄ·½·¨ºÍ;¾¶
ÔÚ¹«Ê¾Ö®ÈÕÆð10¸öÊÂÇéÈÕÄÚ¿Éͨ¹ýÓʼþ¡¢µç»°¡¢Ðꝡ¢À´·ÃµÈ·½·¨Ó뽨É赥λ»òÇéÐÎÓ°ÏìÆÀ¼Û»ú¹¹ºÍÍ©ÏçÊÐÇéÐα£»¤¾ÖÁªÏµºÍ·´Ó¦¡£
1¡¢½¨É赥λ£ºÕã½ÀûÀ´¹ú¼ÊÕëÖ¯¿Æ¼¼ÓÐÏÞ¹«Ë¾
ÁªÏµµØµã£º·ïÃù½ÖµÀ³ç¸£´óµÀ2269ºÅ
ÁªÏµÈ˼°µç»°£º½¯¹¤ 13757360571
2¡¢»·ÆÀµ¥Î»£ºÕã½Ê¢¹Ú»·±£¿Æ¼¼ÓÐÏÞ¹«Ë¾
ÁªÏµµØµã£ºÍ©Ïçʱ´ú¹ã³¡AÂ¥1202ÊÒ·þÎñ´¦
ÁªÏµÈË£ºÕʤ ÁªÏµµç»°£º0573-88185199
3¡¢Éú̬ÇéÐÎÖ÷¹Ü²¿·Ö£º¼ÎÐËÊÐÉú̬ÇéÐξÖÍ©Ïç·Ö¾ÖÐÐÕþÔÊÐí¿Æ
ÁªÏµµØµã£ºÕã½Ê¡¼ÎÐËÊÐÍ©ÏçÊпµÃñ¶«Â·58ºÅ£¨Í©ÏçÊй«¹²·þÎñÖÐÐÄ£©
ÁªÏµÈË£º·¿¿Æ ÁªÏµµç»°£º0573-88112019
°Ë¡¢¹«ÖÚÌá³öÒâ¼ûµÄÆðֹʱ¼ä
2024Äê5ÔÂ17ÈÕÖÁ2024Äê5ÔÂ31ÈÕ
¸½¼þ£º½¨ÉèÏîÄ¿ÇéÐÎÓ°ÏìÆÀ¼Û¹«ÖÚÒâ¼û±í
½¨ÉèÏîÄ¿ÇéÐÎÓ°ÏìÆÀ¼Û¹«ÖÚÒâ¼û±í-ÀûÀ´¹ú¼ÊÕëÖ¯
Õã½ÀûÀ´¹ú¼ÊÕëÖ¯¿Æ¼¼ÓÐÏÞ¹«Ë¾
2024Äê05ÔÂ17ÈÕ